注册
登录
产业政策大数据服务平台
国家高新技术企业
四川省中小企业公共服务示范平台
四川省瞪羚企业
四川省技术转移示范机构
四川省专精特新中小企业
企业政策服务领航者
专注
政策
培育
策划
申报
国家部委
全国
惠企政策
×
请选择城市
全国
四川
成都
高新区
成华区
天府新区
确定
平台首页
产业政策大数据
政策数据
资助名单
企业梯度培育
高新技术企业培育工程
专精特新培育工程
数字化转型
技术转移
政策AI系统
模糊极速匹配
精准匹配
智慧服务平台
科技服务数字化管理平台
园区企业服务数字化管理平台
创业大赛
首页
>
政策文件
>
申报通知
>
政策文件详情
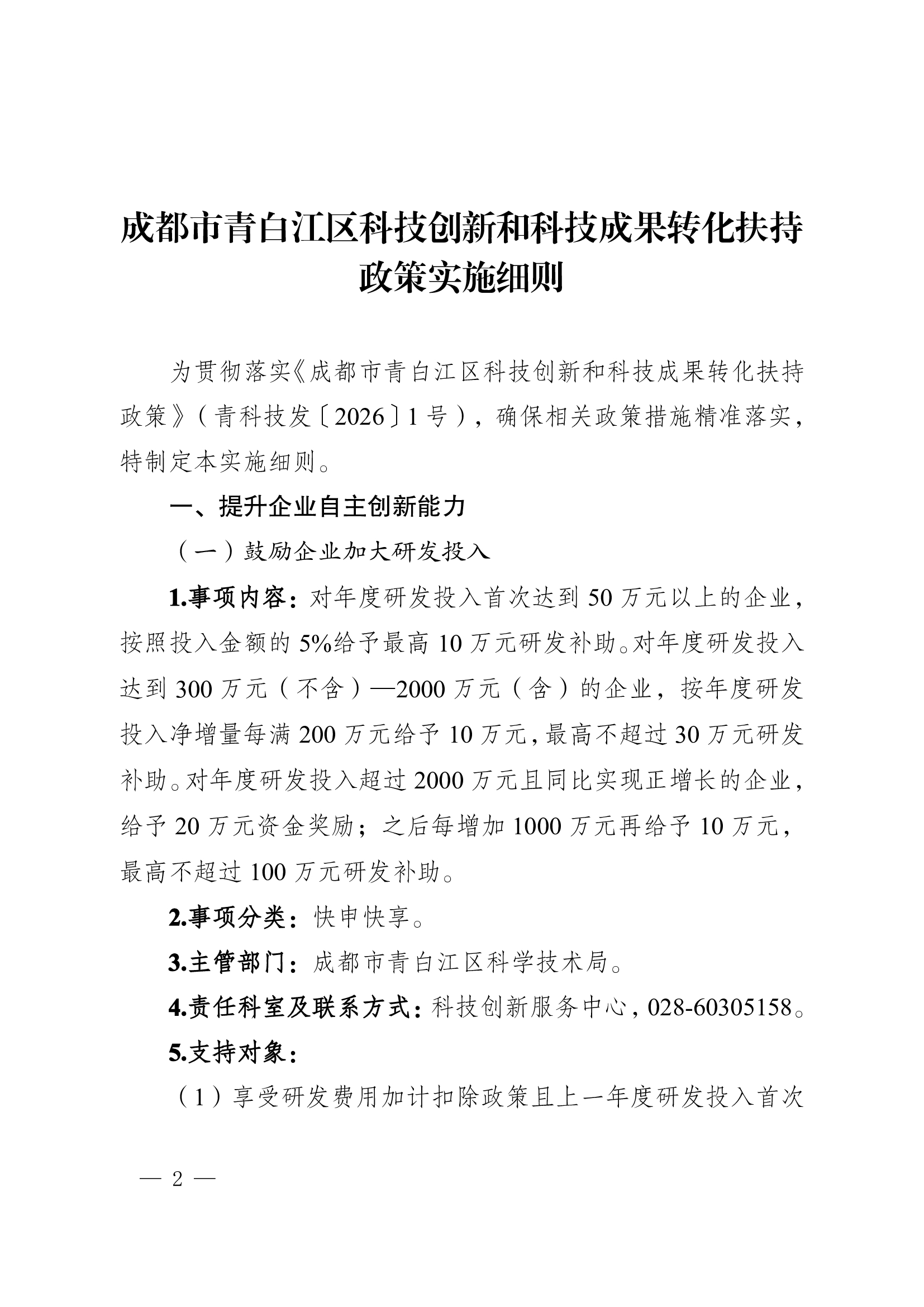
成都市青白江区科学技术局关于印发《成都市青白江区科技创新和科技成果转化扶持政策实施细则》的通知
成都市青羊区新经济和科技局
2026-02-24
分享
微信扫一扫分享
×
申报通知
公示公告
管理办法
产业分类
申报分类
附件
成都市青白江区科学技术局关于印发《成都市青白江区科技创新和科技成果转化扶持政策实施细则》的通知.pdf
原文链接
http://www.qbj.gov.cn/qbjq/c146884/2026-02/24/content_c2979fa3982b411ebcb16242fecbf338.shtml
查看我的企业能否申报
我要申报
免费在线咨询申报
政策名称
成都市青白江区科学技术局关于印发《成都市青白江区科技创新和科技成果转化扶持政策实施细则》的通知
企业名称
联系姓名
手机号码
获取验证码
验证码
咨询说明
提交
微信好友
朋友圈
QQ
QQ空间
取消