注册
登录
产业政策大数据服务平台
国家高新技术企业
四川省中小企业公共服务示范平台
四川省瞪羚企业
四川省技术转移示范机构
四川省专精特新中小企业
企业政策服务领航者
专注
政策
培育
策划
申报
国家部委
全国
惠企政策
×
请选择城市
全国
四川
成都
高新区
成华区
天府新区
确定
平台首页
产业政策大数据
政策数据
资助名单
企业梯度培育
高新技术企业培育工程
专精特新培育工程
数字化转型
技术转移
政策AI系统
模糊极速匹配
精准匹配
智慧服务平台
科技服务数字化管理平台
园区企业服务数字化管理平台
创业大赛
首页
>
政策文件
>
申报通知
>
政策文件详情
成都市经济和信息化局 关于开展进一步推动氢能全产业链发展及推广应用相关激励政策兑现申报工作的通知
成都市经济和信息化局
2025-09-17
分享
微信扫一扫分享
×
申报通知
公示公告
管理办法
产业分类
申报分类
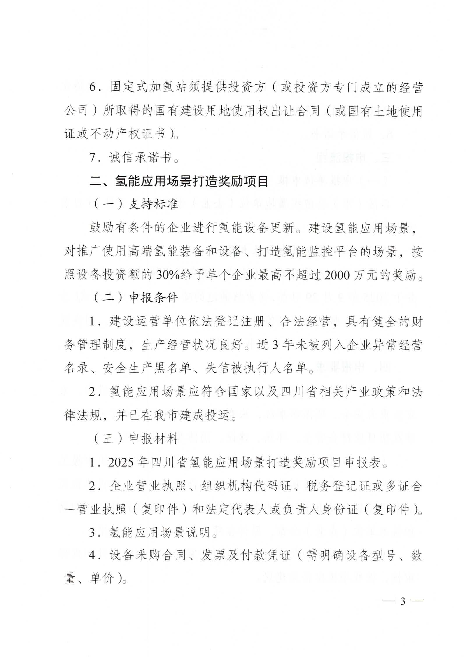
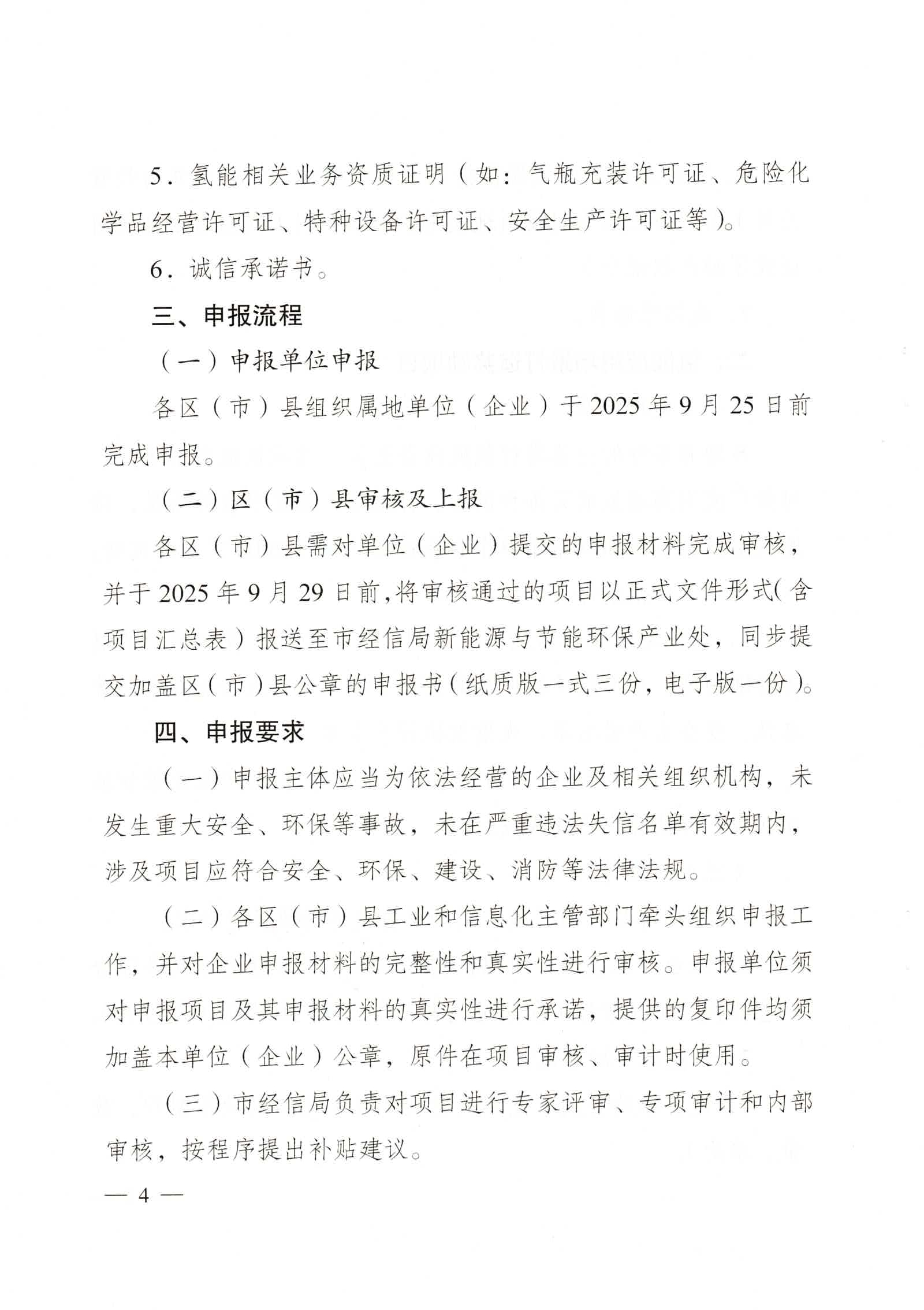
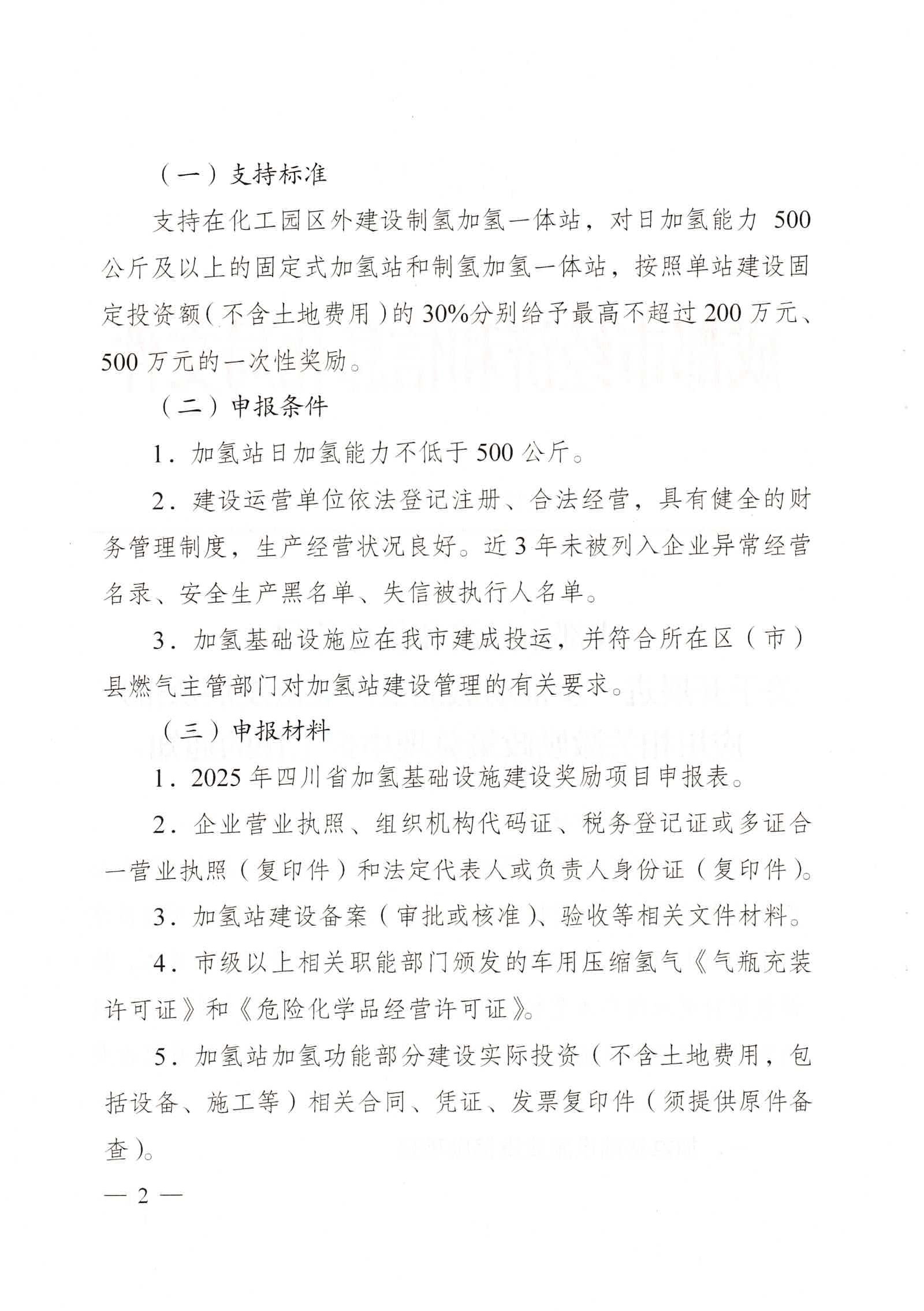
近日,经济和信息化厅印发了《关于做好进一步推动氢能全产业链发展及推广应用相关激励政策兑现工作的通知》(川经信办函〔2025〕272号),支持加氢基础设施建设、降低用氢成本、推动氢燃料电池汽车示范和氢能应用场景打造。根据文件要求,我局现开展省级加氢基础设施建设奖励项目、氢能应用场景打造奖励项目申报工作。
详见附件。
点击查看附件:20250917FXB42200906828_004085
附件
关于开展进一步推动氢能全产业链发展及推广应用相关激励政策兑现申报工作的通知.pdf
原文链接
https://cdjx.chengdu.gov.cn/cdsjxw/c132827/2025-09/17/content_257d2d30e14c42fe9df2b5d47aae94ca.shtml
查看我的企业能否申报
我要申报
5+5+1现代产业体系
非互联网农林牧渔业广告服务
互联网农林牧渔业广告服务
农林牧渔业互联网数据服务
农林牧渔业信息技术服务
农林牧渔及相关产品供应链管理服务
健康产业
互联网农林牧渔业知识普及
农林牧渔及相关产品互联网零售
宠物食品零售
食品、饮料及茶叶零售
农林牧渔产品互联网批发
宠物食品批发
食品、饮料及烟草制品批发
农副食品加工专用设备制造
食品、酒、饮料及茶生产专用设备制造
生物质能开发利用
非食用植物油加工
食用农林牧渔业产品加工与制造
体育用品及相关产品互联网销售
体育智能与可穿戴装备制造
体育用新材料制造
体育传媒与信息服务
体育经纪与代理、广告与会展、表演与设计服务
城市智能管理服务
互联网零售
现代旅游服务
文化娱乐服务
电子竞技活动
体育健康服务
互联网生活服务
健康管理与促进服务
生物医药服务
互联网广告
其他现代金融服务
现代互联网金融
现代贸易物流服务
电子设备及精密仪器维修
智能机器设备维修
智能城市专业化设计服务
生物医药相关专业技术服务
新材料技术推广服务
新一代信息技术推广服务
新材料技术研发
新一代信息技术研发
互联网与现代信息技术服务
氢能发电
潮汐能发电
太阳能发电
风力发电
核力发电
环境保护监测仪器及电子设备制造
风能发电其他相关装备及材料制造
风能发电机装备及零部件制造
电力电子基础元器件制造
智能电力控制设备及电缆制造
太阳能材料、设备和生产装备制造
核能装备制造
核燃料加工设备制造
智能网联传感及决策控制器制造
生物医药关键装备与原辅料制造
前沿新材料制造
先进石化化工新材料制造
稀土新材料制造
高端装备制造
新一代信息技术设备制造
农林牧渔业智能管理服务
旅游业
老年智能与可穿戴装备销售
物联网养老技术服务
养老大数据与云计算服务
互联网养老服务平台
养老金融服务
老年健康促进与社会参与
充电、换电、加氢及加气设施制造
汽车零部件及机电产品再制造
环境监测仪器设备制造
环境污染防治和处理设备制造
节能信息技术服务
其他节能专用设备以及相关电子设备制造
节能窑炉、风机制造
文化产业
科技会展服务
科技金融服务
科技信息服务
测绘地理信息服务
坚果、含油果、香料和饮料作物种植
薯类、豆类和油料种植
计算机和智能消费设备制造
教育培训产品互联网零售
教育培训类电子产品零售
教育培训产品互联网批发
教育培训类电子产品批发
教育培训金融服务
物联网教育培训技术服务
教育培训大数据与云计算服务
互联网教育培训服务平台
智能化教学管理
文化体育活动服务
文化艺术培训
会展教育培训知识普及
互联网教育培训知识普及
文化素质教育
生活性服务业
生产用计算机和办公设备维修
互联网批发
机械设备、五金产品及电子产品批发
医药及医疗器材批发
文化、体育用品及器材批发
食品、饮料及烟草制品批发
农、林、牧、渔产品及宠物食品用品批发
供应链管理服务
计算机及通讯设备经营租赁
金融服务
信息服务
新材料技术推广服务
海洋装备产业
绿氢制储运用
环境保护监测仪器及电子设备制造
氢能产业
智能电网产业
生物质能及其他新能源产业
太阳能产业
风能产业
核电产业
生物医药产业
新材料产业
高端装备制造产业
新一代信息技术产业
现代金融服务
数字文化创意活动
环境保护监测仪器及电子设备制造
智能电网产业
生物质能及其他新能源产业
太阳能产业
风能产业
核电产业
生物质能产业
生物医学工程信息技术服务
生物医药产业
新材料产业
高端装备制造产业
新一代信息技术产业
高技术服务业
文化用信息化学品制造
信息化学品制造业
电子测量仪器制造
核子及核辐射测量仪器制造
绘图、计算及测量仪器制造
计算机及办公设备制造业
电子及通信设备制造业
医药制造业
互联网文体娱乐业
互联网居民生活服务
互联网房地产业
智能化电力、热力、燃气及水生产和供应
互联网海关服务
数字金融
智慧物流
智能交通
智能制造
供应链管理服务
数据资源与产权交易
信息基础设施建设
互联网金融
互联网批发零售
互联网平台
信息技术服务
互联网数据服务
软件开发
计算机和辅助设备修理
计算机及通讯设备经营租赁
音像制品、电子和数字出版物零售
通信设备零售
计算机、软件及辅助设备零售
计算机、软件及辅助设备批发
计算器及货币专用设备制造
信息化学品制造
电子游戏游艺设备制造
电子元器件及设备制造
智能设备制造
通信终端设备制造
通信系统设备制造
计算机制造
计算机整机制造
其他计算机制造
通讯及雷达设备制造
4+6现代农业
非食用植物油加工
体育智能与可穿戴装备制造
现代贸易物流服务
坚果、含油果、香料和饮料作物种植
薯类、豆类和油料种植
高端装备制造产业
3+2数字经济
健康产业
体育用品及相关产品互联网销售
体育智能与可穿戴装备制造
文化娱乐服务
体育健康服务
健康管理与促进服务
生物医药相关专业技术服务
生物医药关键装备与原辅料制造
老年智能与可穿戴装备销售
老年健康促进与社会参与
汽车零部件及机电产品再制造
文化产业
文化体育活动服务
文化艺术培训
文化素质教育
医药及医疗器材批发
文化、体育用品及器材批发
食品、饮料及烟草制品批发
农、林、牧、渔产品及宠物食品用品批发
生物医药产业
数字文化创意活动
生物医药产业
文化用信息化学品制造
医药制造业
智能设备制造
6+7+6新型数字
健康产业
体育智能与可穿戴装备制造
体育传媒与信息服务
城市智能管理服务
体育健康服务
健康管理与促进服务
生物医药服务
现代互联网金融
智能城市专业化设计服务
生物医药相关专业技术服务
新一代信息技术推广服务
新一代信息技术研发
互联网与现代信息技术服务
智能电力控制设备及电缆制造
智能网联传感及决策控制器制造
生物医药关键装备与原辅料制造
农林牧渔业智能管理服务
老年智能与可穿戴装备销售
物联网养老技术服务
养老大数据与云计算服务
老年健康促进与社会参与
科技信息服务
计算机和智能消费设备制造
物联网教育培训技术服务
教育培训大数据与云计算服务
智能化教学管理
生产用计算机和办公设备维修
医药及医疗器材批发
计算机及通讯设备经营租赁
信息服务
智能电网产业
生物医药产业
新一代信息技术产业
数字文化创意活动
智能电网产业
生物医药产业
新一代信息技术产业
电子测量仪器制造
绘图、计算及测量仪器制造
计算机及办公设备制造业
电子及通信设备制造业
医药制造业
智能化电力、热力、燃气及水生产和供应
智能交通
智能制造
信息基础设施建设
信息技术服务
软件开发
计算机和辅助设备修理
计算机及通讯设备经营租赁
通信设备零售
计算机、软件及辅助设备零售
计算机、软件及辅助设备批发
计算器及货币专用设备制造
信息化学品制造
智能设备制造
通信终端设备制造
通信系统设备制造
计算机制造
战略新兴产业
体育智能与可穿戴装备制造
城市智能管理服务
智能机器设备维修
智能城市专业化设计服务
氢能发电
核力发电
智能电力控制设备及电缆制造
核能装备制造
核燃料加工设备制造
农林牧渔业智能管理服务
老年智能与可穿戴装备销售
计算机和智能消费设备制造
智能化教学管理
氢能产业
智能电网产业
核电产业
智能电网产业
核电产业
核子及核辐射测量仪器制造
智能化电力、热力、燃气及水生产和供应
智能交通
智能制造
智能设备制造
免费在线咨询申报
政策名称
成都市经济和信息化局 关于开展进一步推动氢能全产业链发展及推广应用相关激励政策兑现申报工作的通知
企业名称
联系姓名
手机号码
获取验证码
验证码
咨询说明
提交
微信好友
朋友圈
QQ
QQ空间
取消